互動簽名拍照系統摒棄了傳統的紙質留言的方式,利用高科技多媒體技術讓參觀者在參觀后利用手寫觸摸的方式在電子留言墻上寫下感言,并留下自己的名字。
云泰達互動電子簽名系統完全可以替代傳統的筆式紙質簽名,而且憑借先進的動作捕捉軟件可最大限度的體現中國書法的美感,使得以前色彩單調僅止于手寫文字和手繪圖形的紙質留言薄變得五彩繽紛,同時系統操作界面簡潔現代感強、書寫流暢,可以通過手寫、毛筆寫、簽字筆寫等方式進行輸入,系統的攝像頭隨時可以為簽名人拍照,簽名文件不但可以通過互聯網發送到客戶的電子郵箱中,更可以通過打印機隨時打印出卡片作為留念。
















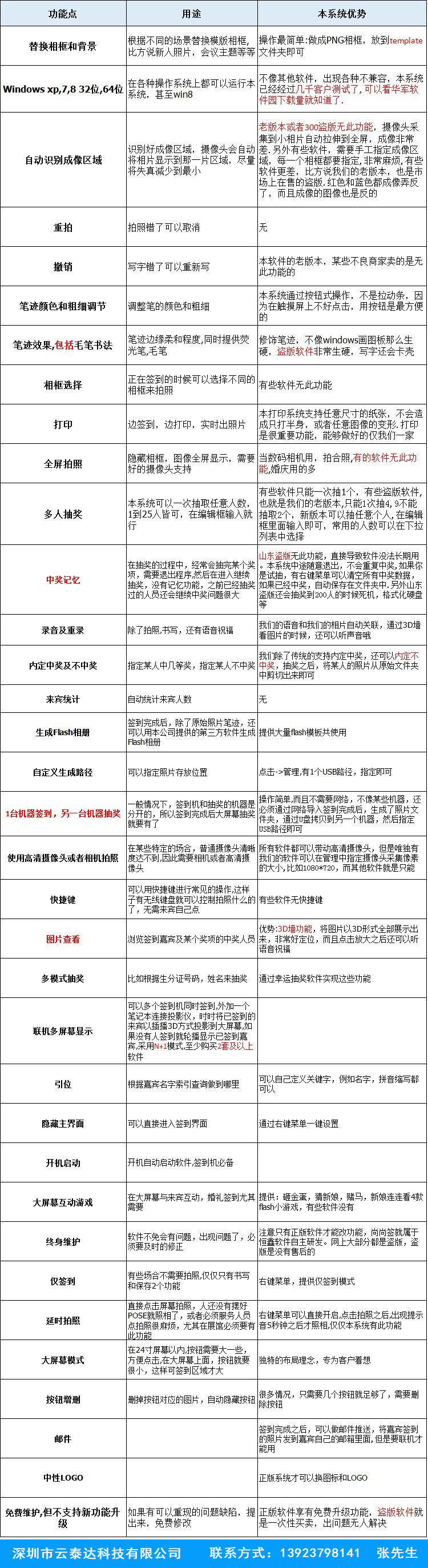
》系統優勢
1、外觀高端時尚、科學設計便于書寫
2、采用全新技術的電子書寫屏,配有硬筆和軟筆兩種書寫效果;筆鋒粗細亦可根據參與者喜好選擇
3、使用高清數碼攝像頭,錄影、立拍成像、延時拍照,和親筆簽名合成一張簽名照片,并可實時打印留作紀念
4、外接大屏幕顯示設備,實時顯示每位來賓簽名照片,可以通過IPAD完成簽名,甩屏或直接在大屏幕上顯示,也可以利用來賓簽到照片進行隨機滾動抽獎
5、強大的信息統計功能,通過簽名系統可快速查詢來賓座位信息和會場導覽圖,方便客人快速入席
6、互動簽到系統照片可制作成精美的電子簽到相冊,成為聲情并茂,最佳的留念與分享
7、配置短信互動平臺,來賓可通過手機發送祝福語,并顯示在投影大屏上
8、便捷的信息管理功能,管理員可以集中管理留言內容
電子簽到普通版

尚尚簽到毛筆版,性價比高的簽到軟件,可毛筆書寫,抽獎,換相框,集常規功能與一體
尚尚簽軟件下載(3D多點版,自動升級中)
銷量好,功能全的簽到軟件,一直都在更新,沒有之一!
最新更新版本V8.4
尚尚簽電子簽到分為2個版本,普通版,3D雙屏版
普通版系統功能




